ROLE
Lead UX and Visual Designer
KEYWORDS
Application Design / Mobile Design / Branding / Marketing

Application Design
Founded in 2010, ArbiMed Inventory is a pioneer of the medical inventory management market. Empowered by the rich warehouse inventory management knowledge, the founders developed ArbiMed Inventory Iteration 1 and successfully tested it in a warehouse environment. Since 2014, the project team started to grow. It built strategic partnerships with small-to-medium-sized medical practices, which helped gain business insights and develop the newer iterations. Due to the complicated nature of medical supply industry, clinical environment, regulations, and different needs from different specialties, the upgrading is continuing now now a day.
- New Function Design | Dose Assignment -
Retina & Ophthalmology clinic is one of the most important business segmentations of ArbiMed Inventory. A dose tracking software which tracks the usages of most expensive drugs, retina injections, is critical to those clinics. Supported by a partnered retina clinic, we built the retina module with dose tracking as a core function in 2019. Later, this module was widely adopted by new customers.
Design Requirements
Fast & easy to use / Flexible / Responsive / Patient search / Patient history / Assign dose to proper side of eye / ICD code assignment / Regulative alerts / Test with prototype

Initial version of Dose Tracking workflow, designed in Nov, 2018

Search Patient

Edit & Confirm Patient

Scan Dose or Add Dose Manually

Edit Dose
- New Function Design | Notification Center -
Keeping users informed and engaged is important to SaaS software, as well as giving the users the ability to receive internal alerts such as approve purchasing order requested by sub level users. In 2019, ArbiMed released the notification center function.
Design Requirements
Solutions for different type of news / Previews of the news / Documentation of release notes

Notification Center, designed in Dec, 2018
- Redesign | Help Center -
ArbiMed Inventory had a Help Center managed by the customer service team. It has multiple supportive resources, such as Q&A, ticket submitting function, user manual, and tutorial videos, which help users find answers independently. However, we found users still call the customer service and sometimes, the sales team without noticing or using the Help Center.
Analysis
In the beginning, I tried to read the user behavior flows in Google Analytics to find frictions. However, because the existing Help Center was built in a popup, there is no data to tell the users' behaviors. Considering Help Center is a common function of SaaS software, I switched my direction to study Help Center of other SaaS software, hoping to find design patterns. At the same time, I talked to the project manager to learn resource limitations from the business perspective, as well as learn user scenarios from the customer service team.
Solutions and Design Goal
A data-trackable design / A clear structure and nav system / More comprehensive integration with Zendesk / Simpler ticket submitting workflow / Direct Q&A search box / Consistent UI text and labels

Help Center workflow, designed in Jan, 2020

Leave Feedback

Send Feedback
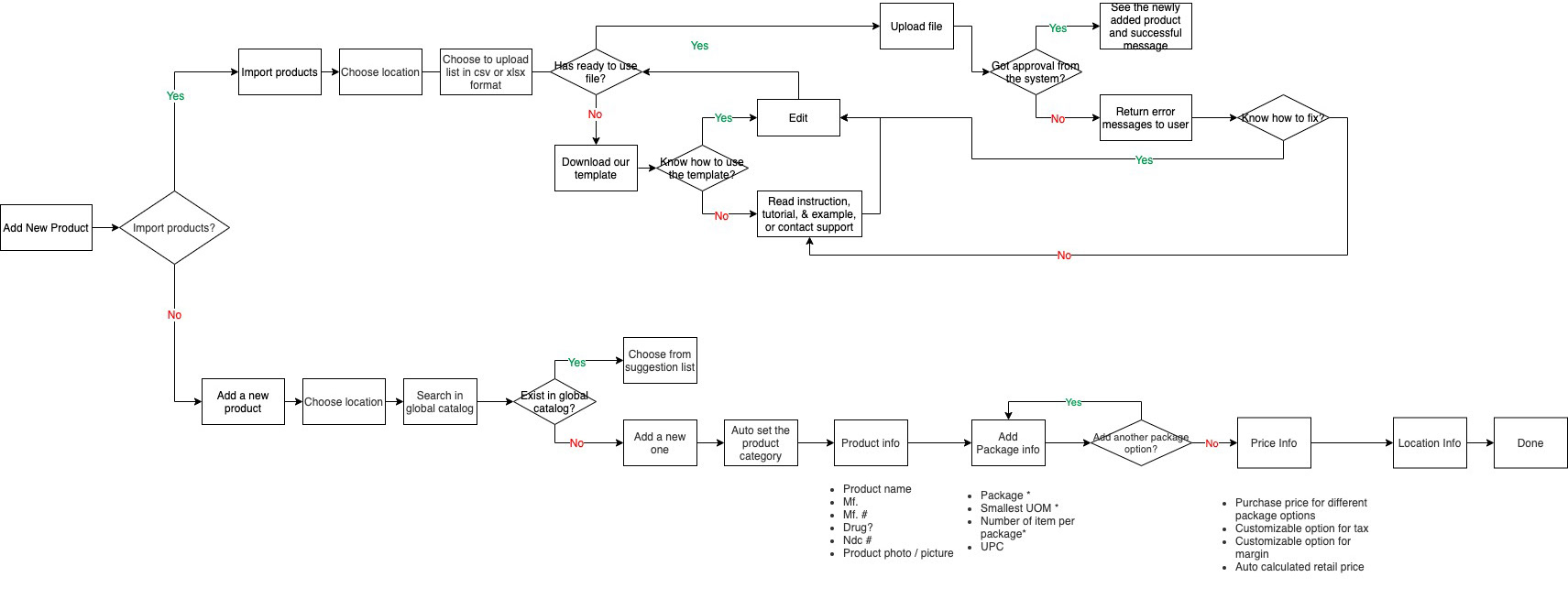
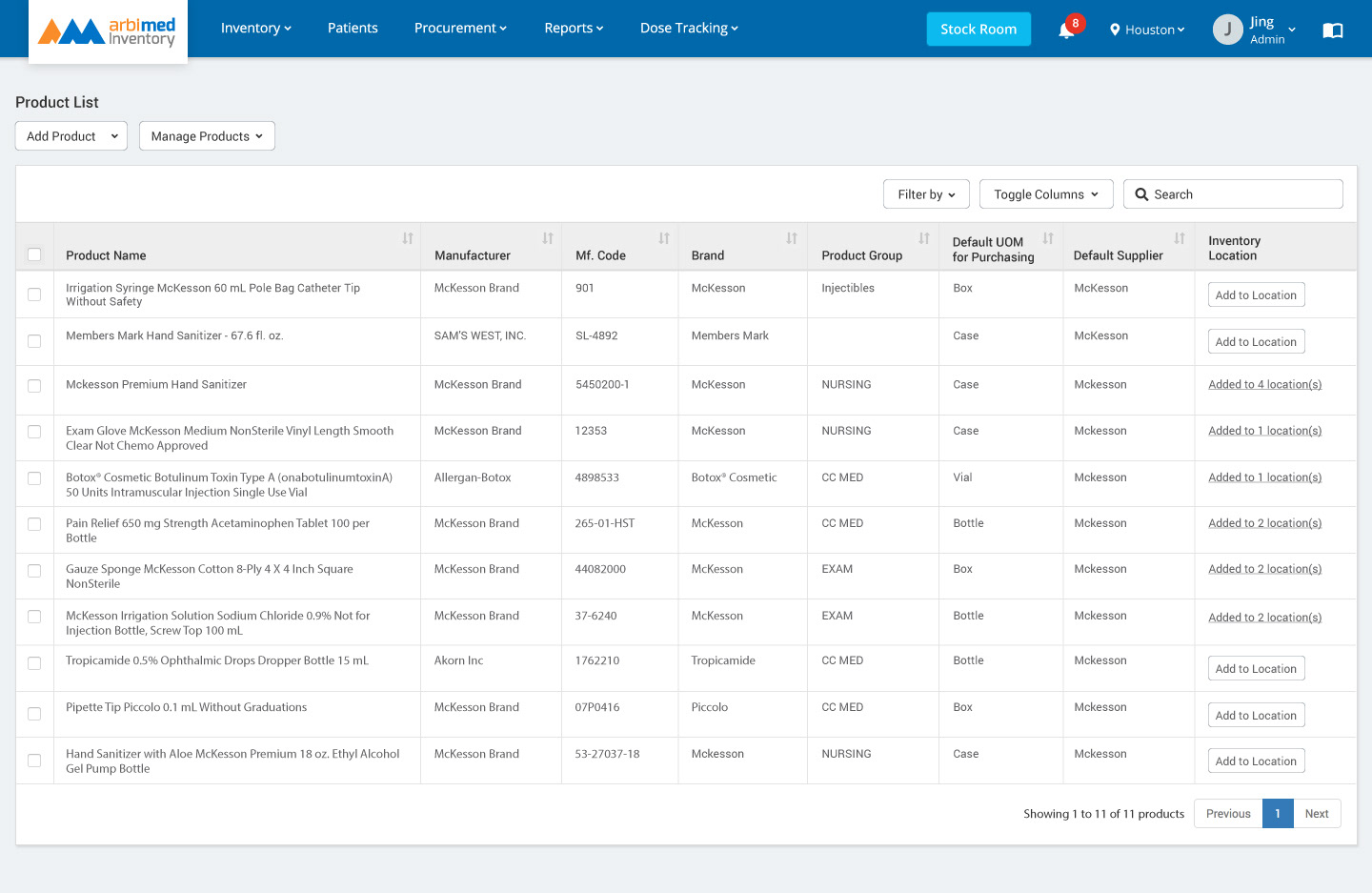
- Redesign | Product List & Inventory List -
Product List is the first stop of a user who finished the new customer onboarding process. It is where a user can add and manage products that are used in the organization. Inventory List is the second stop where a user can review the inventory status in facilities. One of the biggest challenges for us is new users highly rely on the customer service team to help them set up the product list and inventory list, in other words, the current functions are not self-explanatory enough.
Solutions and Design Goal
A product list centralized product creation, product management, and bulk updates functions / An simplified inventory list concentrate on inventory status management / Consistent UI text / A better UI for massive data / More instructional information / A clear workflow / Be flexible

Add products to product list workflow, designed in Apr, 2020

Product List

Add a product from the global catalog

Create and add a new product manually

Product cost & supplier information
Mobile Design | Conceptual Mobile App with Retina Functions
Mobile devices start playing more roles in the clinical environment now a day. Though due to the devices management and HIPPA regulation concerns commonly shared in the medical industry, we didn't push hard on releasing a mobile app to customers before having a good understanding of this market, our team has already plan for a conceptual mobile app for Retina customers.
Design Requirements
Facility location indication / User name / Friendly design / IOS system / Dose Assignment


Web Design, Development, and SEO
Lead the Design, Development, and SEO Optimization of ArbiMed.com, and its Landing Pages
Marketing and Branding
Lead the design of online and offline marketing materials, and Pitch Deck. Manage the brand entities and style guides.